品牌 小米xiaomi
型号 红米Redmi 7A
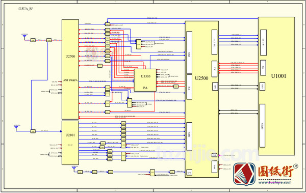
资料类型 手机图纸
资料内容 位号图(主板+小板)
资料格式 PDF 主板共2页 小板2页



[pdfjs-viewer url=https://tuzhijie.oss-cn-hangzhou.aliyuncs.com/uploadshouji/xiaomi/Redmi%207A/C3E_MB_V4_SCH_1.pdf viewer_width=600px viewer_height=700px download=false print=false]