第三方账号快速登录
更新:2025-03-05
分类:手机电路图
评论:1
品牌 小米Xiaomi
型号 红米K20PRO/RedMi K20Pro
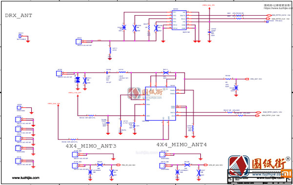
图纸类型 手机图纸
图纸内容 原理图+位置图(主板+小板)
图纸格式 PDF
用户长时间未评价,系统默认好评!
1**
用户长时间未评价,系统默认好评!
2月前